资深留学专家团队,高效的留学申请,全方位高效服务保障
新航道前程留学老师直接接听
微信扫码拨号
作者:新航道前程留学长沙公司 来源:新航道前程留学长沙公司 2024年09月12日 更新
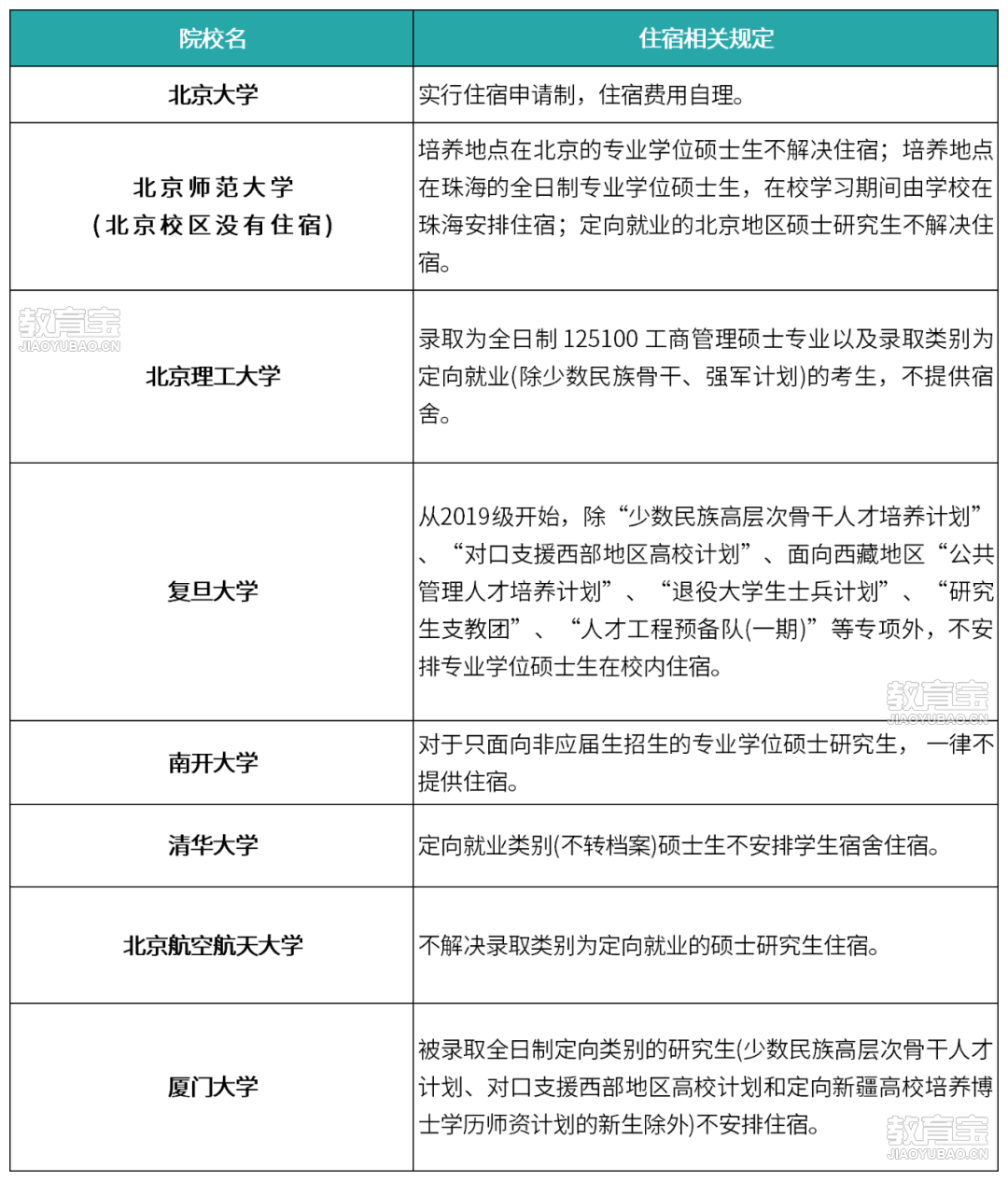
免费领取各国留学资料包在很多人的印象里,研究生学费一直停留在8000、10000元。但近年来,国内读研的成本逐渐上涨,尤其是专硕成为了“学费刺客”。回想起专硕还算小众的年代,大家还问这是不是“专科的专”,现在扩招了,报考人数多了,水涨船高,成了“金砖”的“砖”一、近几年专硕变化 01 专硕...










专业解答各类课程问题、介绍师资和学校情况
微信号:133******55
相关资讯
加拿大有落基山的雪、渥太华河的枫叶、温哥华的海港,还有爱丽丝·门罗的文字、育碧蒙特利尔做的《刺客信条》《波斯王子》,连纽芬兰海域都留着《泰坦尼克号》的冰山——这些自然和人文的劲儿,让全球学生都想往那跑。新航道的OSSD课程,是和加拿大安省ODA学校合作的官方体系,正给不...
2025/11/9 0:01:50先说说考察重点——四六级更侧重阅读和听力,写作翻译占比小,口语压根不是必考;雅思是听说读写四项都要考,每项占25%,直接测你真的会不会用英语。再看词汇量:四级要求4500词,六级6000词,要是四级想考550以上(算良好),*好背到5000词;雅思7分以上得有8000词...
2025/11/9 0:01:502025长沙新航道秋季班刚上线,雅思、托福、小语种这些课程现在预报名能享优惠。这次秋季班课程真的全——从雅思、托福到KET、PETA-Level、AP、IB、OSSD、DSE国际备考,再到GRE、GMAT、SAT、ACT,甚至欧亚小语种、留学申请、背景提升都有。不是随便...
2025/11/9 0:01:502025秋季学期要开始了,别再,赶紧用小语种学习填满秋天!长沙新航道小语种秋季班全新升级这次秋季班连秋假班都安排上了——线下走读、在线课、全封闭,还有大班、小班、1V1定制,不管是0基础入门,还是要考前冲刺、准备等级考试,总能找到对胃口的老师这块不用愁,新航道选老师严得...
2025/11/9 0:01:50雅思的全球认可度真不是吹的——一张*单发出去,140多个国家、11000多所院校都认,拿学校offer基本得靠它。还有高校的海外交流项目,有雅思*不仅省时间,还能优先占坑。不止留学,国内读大学也能省事儿!现在300多所高校认雅思换英语免修,入学交*,四六级都不用愁了。更...
2025/11/8 0:01:33“新航道前程留学长沙公司”是长沙新航道教育咨询有限公司在教育宝平台开设的店铺,若该店铺内信息涉嫌虚假或违法,请点击这里向教育宝反馈,我们将及时进行处理。
环境:4.0师资:4.0服务:4.0效果:4.0