真诚、互助、卓越
沃顿教育老师直接接听
微信扫码拨号
2025年01月15日 更新
点击下方名片关注我们什么是管理类联考?管理类联考是教育部批准的特定(类别)、专业(领域)的部分考试科目由全国统一(或联合)命题的考试。管理类联考考试科目包括管理类联考综合能力和。管理类专业硕士包含工商管理、公共管理、工程管理、会计、图书情报、旅游管理、审计等专业学位硕士。报考要求是什么?工商管理、公...
点击下方名片关注我们


什么是管理类联考?

管理类联考是教育部批准的特定(类别)、专业(领域)的部分考试科目由全国统一(或联合)命题的考试。管理类联考考试科目包括管理类联考综合能力和。管理类专业硕士包含工商管理、公共管理、工程管理、会计、图书情报、旅游管理、审计等专业学位硕士。



报考要求是什么?

工商管理、公共管理、旅游管理、工程管理报考条件:本科毕业满3年,专科满5年,硕博满2年。会计硕士、审计硕士、图书情报、工程管理(其中的工业工程与管理和物流工程与管理)报考条件:本科应往届生,专科毕业满2年。


初试考什么?

管理类联考考试科目包括管理类联考综合能力和。

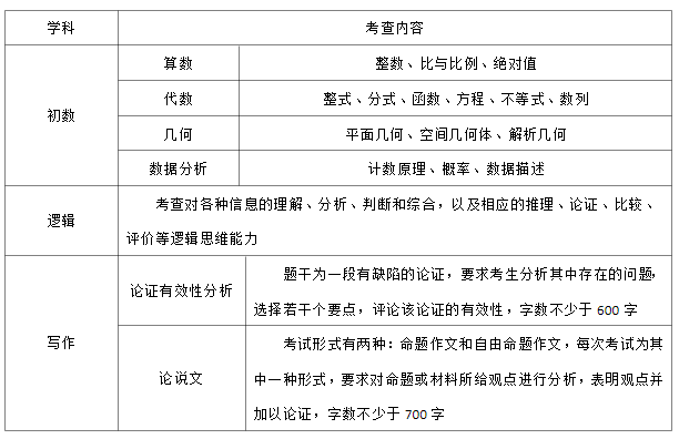
其中,管综科目考查内容如下:



难度如何?

1、数学考察为初等数学,即小初高数学知识的运用,整体难度不大,但考察灵活性强,对知识的组合、建构、运用能力要求较高。2、逻辑推理包含形式逻辑和论证逻辑两大部分,逻辑推理题题干及选项阅读量较大,因此对考生的阅读速度与抓取关键信息能力要求较高。3、写作包含论证有效性分析与论说文两个部分。论证有效性分析,要求能较快地找出一段论证中的漏洞同时给出合理充分的理由,对学生的论辩思维要求较高。论说文,与初高中议论文相似,但其对文章论证性的要求比议论文要高很多。4、英语英语难度介于四六级之间,试题中的阅读理解能力与考生的词汇量、逻辑思维能力直接相关,同时,阅读的技巧性较强,需要考生充分掌握审题、做题的技巧,否则很难拿到理想分数。


怎么备考?

基础阶段(2~6月)基础阶段我们要解决的是*基本的内容,比如数学的基本概念与公式运用、逻辑的基本题型、写作的思路、英语的词汇与语法,最终达到解决基础问题的能力。题型精讲(7~9月)题型精讲的复习重心转向高频题型的讲解与练习。其中核心题型的讲解和训练尤为重要,注意每道题的解题思路,培养做题能力,形成一定的做题思维。实战阶段(10~11月)实战阶段是历年试题带练。通过历年试题的练习感受试题的出题思路和出题难度,并且对于出错的题目进行查漏补缺,做好总结。我们也为学员设置了至少3次大型的全真模考,帮助学生提前感受考场的氛围,为学生在未来考场的稳定发挥保驾护航。冲刺阶段(12月)冲刺阶段回顾基本知识与错题,进行知识串讲,帮助学生查漏补缺。同时进行解题技巧训练,在保证在职人掌握题型的同时,利用技巧加快解题速度,巧解难题,助力考生完成考前的最后冲刺。?? ?? ?? ?? ?? 如果你不知道如何备考那么赶紧加入沃顿教育新一轮的管理类联考辅导课程这一次别再拖延跟着我们的课程从头学起从基础开始打牢根基为年底25考研做足准备争取顺利上岸完成自己新一年的小目标
![]()

苏州校区

无锡校区

更多详情长按下方二维码咨询

电话咨询:17372207558(微信同号)

戳这里,预约咨询
考研资深规划师
微信号:177******89
相关资讯
十余年在职教育老平台。整合国内外高校资源,专职讲师坐镇,系统教学落地。银行、地产等多领域人才都选它,累计服务超万学员。本文主要信息和数据源自该机构在教育宝(中国知名的第三方平台)的店铺内容。
2025/10/8 21:18:18只剩36天了,26考研初试就在眼前——你复习得咋样?下一步该咋冲?离目标分还差多少?赶紧来沃顿测测——全真模拟考帮你摸透底,漏哪补哪,最后一个月别留遗憾。苏州的同学看这里:11月15日(周六)上午8:30-11:30考综合,下午2点到5点考英语,地址在工业园区星海街20...
2025/11/16 0:08:32考研初试定在12月20日-21日,只剩最后36天了!眼看倒计时越走越快,沃顿教育的【26考研冲刺班】这周直接上干货——就是帮大家在最后这点紧巴巴的时间里,把备考效率拉到*满。本周课程先给你们列清楚:11月15号(今天就开讲!)是管综写作,11月16号是管综逻辑——刚好啃...
2025/11/16 0:08:32离26考研就剩43天了,好多同学都扎进冲刺里,但问题还是一堆堆的。要么时间规划一团乱,好多内容压根没碰;要么天天赶进度却总完不成计划,有效复习时间掰着手指头都能数过来;要么高频必考点没吃透,短板、薄弱点还有易错的重难点全没理清楚;要么知道刷题技巧,可就是用不熟练,缺那种...
2025/11/16 0:08:3226考研报名刚结束,接下来得赶紧搞网上确认——只有审核通过,才算真的有考试资格!一定要提前翻考点所在省教育考试院和报考点的公告,材料先备齐,具体时间得自己查报考点通知。网上确认要准备的材料先列明白:1. 个人电子证件照(准考证要用);2. 身份证原件正反面照(分两张传,...
2025/11/5 0:06:11“无锡沃顿教育”是无锡沃顿教育科技有限公司在教育宝平台开设的店铺,若该店铺内信息涉嫌虚假或违法,请点击这里向教育宝反馈,我们将及时进行处理。
2023 年社会学专业在职课程培训班
西班牙拉蒙尤以大学
法国布雷斯特数字化经营与管理硕士
法国布雷斯特商学院资产管理与金融硕士
教育考辅简章