昆明新文道考研老师直接接听

400-029-09** 400-029-0997 转 187016
查看完整号码
扫码拨号
微信扫码拨号

又一批双官宣!新增硕士招生!

2025年08月07日 更新

近期又有一批高校发布了新增硕士点招生的公告,不乏双等热门高校。中央民族大学2026年新增国家安全学、中国边疆学硕士招生专业。石河子大学2026年新增招生领域:045111教学(音乐)、045113教学(美术)。西南大学人工智能学院新增学术学位硕士研究生招生专业智能科学与技术(专业代码:140500)...

近期又有一批高校发布了新增硕士点招生的公告,不乏双等热门高校。

图片

中央民族大学2026年新增国家安全学、中国边疆学硕士招生专业。

图片

石河子大学2026年新增招生领域:045111教学(音乐)、045113教学(美术)。

图片

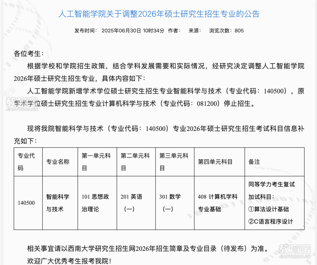
西南大学人工智能学院新增学术学位硕士研究生招生专业智能科学与技术(专业代码:140500),原学术学位硕士研究生招生专业计算机科学与技术(专业代码:081200)停止招生。

图片

东北林业大学新增车辆工程、计算机技术、食品与营养专业。

图片

华南理工大学未来技术学院暂停信息与通信工程(081000)专业招生,新增智能科学与技术(140500)专业招生,原电子信息(085400)专业招生保持不变。

图片

苏州科技大学0859土木水利专业学位类别下新增085902水利工程专业;0855机械专业学位类别下新增085510机器人工程专业。

图片

湖州师范学院人工智能学院新增学术学位硕士研究生招生专业智能新增硕士研究生招生专业085410人工智能专业。

图片

报考新增硕士点,且这个专业相对冷门的话,作为第一届考生,第*志愿上岸概率可能会大一些。

添加微信咨询
苏老师 @昆明新文道考研

专业解答各类课程问题、介绍师资和学校情况

微信号:130******37

立即咨询

    相关资讯

  • 27考研超详细全年考研规划

    很多要27考研的同学刚开始了解考研,对于全年的每个阶段要做什么、重点是哪些,都还处于懵懂状态。不知道自己该如何复习从哪开始复习,都没有一个完整的复习规划。今天,就带着超级全面的「27考研全年复习规划」,来为你的考研啦!看完心里立马就有底!关于考研你要知道:①什么是27...

    2025/10/8 0:02:10
  • 考研选择以下几个专业,开始就得早打算

    当学历通胀成为常态,当招聘启事上“硕士优先”成为标配,只能说这些专业需要我们从一开始就早做打算!01工商管理类(例如会计、财务管理)“学会计好就业”已成为过去式。基础岗位需求锐减,大量毕业生争夺有限岗位,并且薪资水平多年停滞甚至下滑。初级财务岗已经不是原来的香饽饽了。...

    2025/10/8 0:02:10
  • 保研容错率越来越低

    01竞争激烈导致容错空间压缩近年来,随着就业压力的增加,越来越多的学生选择保研,保研人群不断扩大,竞争愈发激烈。以 2025 年为例,各大高校夏令营报名人数普遍比去年增长 20%—30%,热门专业如计算机、金融、人工智能等报名人数更是屡创新高。在这种情况下,学生之间的...

    2025/10/8 0:02:10
  • 云南2027考研周末班

    2027/8考研昆明周末线下走读班!覆盖政英、政英数、政英数专、全科、英语管综等!大品牌,好保障,师资强。 云南新文道考研专门为在校生,在职生量身定做的考研班型,可以帮助考生扎实基础提升自己。将助你在考研路上更进一步,让你的梦想在夏日...

    2025/10/8 0:02:10
  • 考研热潮来袭,秋季即将开营!还不心动?

    7月14日,云南新文道考研2026考研半年集训营英语翻译课程开课,现场坐无虚席,同学们热情似火。9月1日秋季集训营即将开营,现场的宝子们还不心动吗?赵老师的精彩授课,同学们受益匪浅,为考研+夯实基础。同学们奋笔疾书的背后,是考研学校梦想的支撑刚刚过完春季基础阶段,部分...

    2025/10/8 0:02:10

“昆明新文道考研”是新文道考研教育科技(云南)有限公司在教育宝平台开设的店铺,若该店铺内信息涉嫌虚假或违法,请点击这里向教育宝反馈,我们将及时进行处理。

机构评分

环境:4.0师资:4.0服务:4.0效果:4.0

公示信息

店铺名称:昆明新文道考研

单位名称:新文道考研教育科技(云南)有限公司

账号名称:kmxwdky(******)

所属城市:云南昆明

入驻时长:5年

在线客服:在线聊

微信咨询

返回顶部