百斯特教育老师直接接听

400-029-09** 400-029-0997 转 55898
查看完整号码
扫码拨号
微信扫码拨号

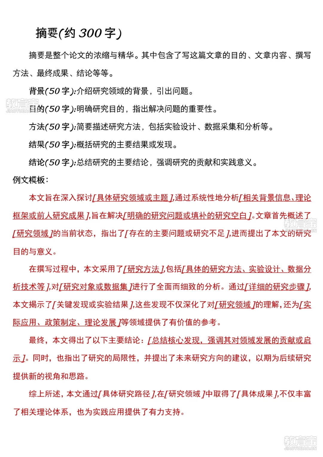
导师狂夸的的论文初稿框架解析(附模版)

2025年08月15日 更新

论文框架是一篇论文的骨骼部分,它代表了论文的基本写作思路,是一篇论文成败的关键。如果论文框架安排不合理,无论你的文字语言运用的再好也是徒劳。以下内容为论文框架的基本搭建思路,一定对你有所帮助。? 题目:首先你得想个既吸引人又能说明主题的题目,让读者一眼明白你这篇论文讲的是什么。?&nbsp...

论文框架是一篇论文的骨骼部分,它代表了论文的基本写作思路,是一篇论文成败的关键。如果论文框架安排不合理,无论你的文字语言运用的再好也是徒劳。以下内容为论文框架的基本搭建思路,一定对你有所帮助。

图片

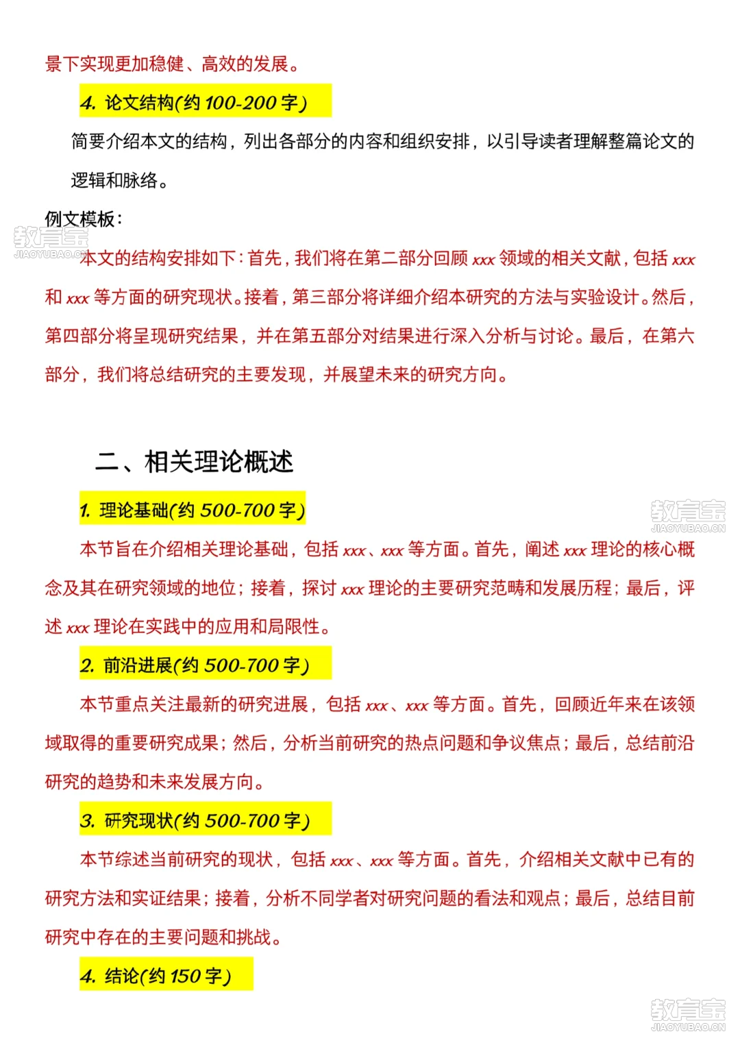
? 题目:首先你得想个既吸引人又能说明主题的题目,让读者一眼明白你这篇论文讲的是什么。? 目录:目录就像是论文的“小地图”,让读者能快速找到他们想看的部分。? 摘要:摘要是你展示研究成果的地方,得写上你的研究目的、方法、发现还有结论。? 关键词:挑4到6个词,得能准确反映你论文的重点,这样别人一看就知道你的论文是讲啥的。? 正文部分:这可是重头戏,我们给你准备了详细的步骤来搞定它:(1)引言:说说研究的背景,提出问题,还有你的研究目的和假设。(2)文献综述:看看以前的研究,了解相关理论和现有的发现。(3)方法论:讲讲你的研究是怎么设计的,数据是怎么收集和分析的。(4)结果:把你的研究数据摆出来,重点说说你的发现。(5)讨论:解释一下你的结果,跟以前的研究比比看。(6)结论:总结一下你的研究,说说你的贡献,还有以后的研究方向。? 参考文献:最后别忘了这个,把你引用的所有文献都列出来,格式得对。论文初稿大框架

图片

图片

图片

图片

图片

图片

图片

图片

添加微信咨询
老师 @天津百斯特教育

欢迎咨询

微信号:133******45

立即咨询

    相关资讯

  • 2026南开大学商学院专业学位(MBA/EMBA/MPAcc/MEM/MLIS)项目介绍

    2026年,南开大学商学院接着开五大专业学位项目——MBA、EMBA、MPAcc、MEM、MLIS。南开商院本身就是国内数得上的商学院,它的专业学位教育没玩虚的,核心就是“知行合一”——课堂上讲的理论,转头就往企业实践里落。比如想补管理短板的职场人,MBA、EMBA能给...

    2025/10/3 0:00:31
  • 超全工具推荐!MEM论文数据全流程覆盖!

    写MEM论文先碰项目管理?别急,MS Project先备上——做甘特图、拆任务、跟进度,校园网内直接免费下。要快速出简易进度表?直接用Excel甘特图模板——自带可视化任务节点标注,省得自己画表格。梳理逻辑别光靠脑子,XMind或者MindMaster画WBS分解图、风...

    2025/10/3 0:00:31
  • 硕士论文丨体制内教师工作背景的MPA论文选题推荐这5个方向!

    政策分析用史密斯政策执行模型,资源配置找资源依赖理论,教师管理研究直接套激励相容理论、双因素理论——这些是体制内教师背景MPA论文常用的理论工具。理论工具定了,数据去哪找?实地调研*实在——所在学校或教育部门的内部管理数据直接要;政府公开数据看XX市教委官网的教育专栏;...

    2025/9/29 0:00:41
  • 大纲发布在即!但你知道考研大纲 ≠ 考试大纲吗?

    大纲要出了,好多人还没掰明白——考研大纲和考试大纲就差一个字,事儿可完全不一样!考研大纲是教育部官方发的,全中国统一,管的是公共课(像管综、经综、英语、政治这些)和统考专业课——权威是真权威,全行业就这一份标准。考试大纲不一样,每个招生院校自己出,只针对本校的自命题专业...

    2025/9/28 0:00:55
  • 研途同行|招生咨询面对面第三期本周开放预约(9月27日)

    准备2026年人大商学院MBA的同学看这儿——“研途同行”招生咨询面对面第三期,本周(9月27日)开始预约了!另外提一嘴,“求是?先锋”体验营的官方备考群也开放着,想找同路人、问具体问题、收最新备考消息的,赶紧进群占位!

    2025/9/28 0:00:55

“天津百斯特教育”是天津百斯特课外培训学校有限公司在教育宝平台开设的店铺,若该店铺内信息涉嫌虚假或违法,请点击这里向教育宝反馈,我们将及时进行处理。

机构评分

环境:4.0师资:4.0服务:4.0效果:4.0

公示信息

店铺名称:天津百斯特教育

单位名称:天津百斯特课外培训学校有限公司

账号名称:tjbst(133******42)

所属城市:天津

入驻时长:12年

在线客服:在线聊

微信咨询

返回顶部