沃顿教育老师直接接听

400-029-09** 400-029-0997 转 165659
查看完整号码
扫码拨号
微信扫码拨号

在职考研选上海?先收好这份超全的985/211院校招生名单

2025年10月16日 更新

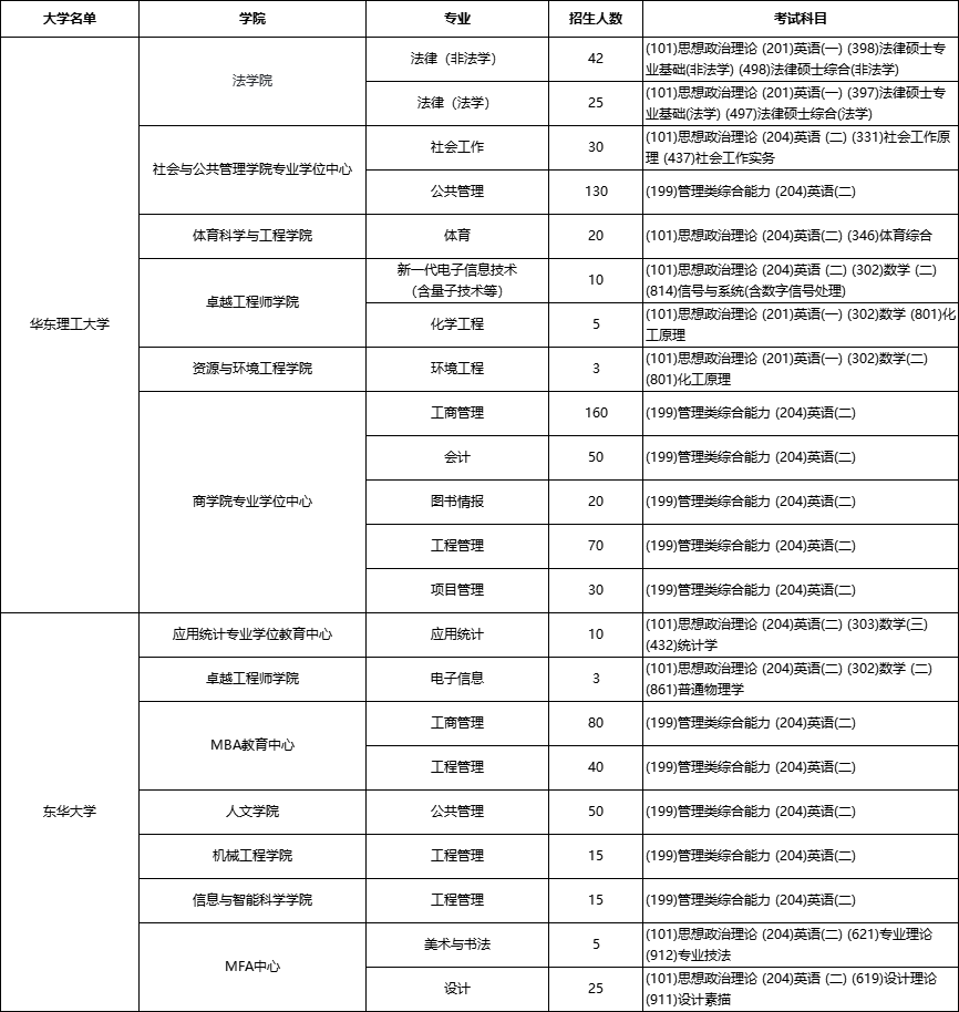
想要报……,注意啦!小编整理了一份全网*全、*官方的招生院校名单一起来看看吧~985招生院校(不要忘记下载保存)211招生院校(不要忘记下载保存)热门本科院校(不要忘记下载保存)总结:上海地区多所院校主要招工商管理、公共管理、会计等专业的非全日制研究生,以经济类专业为...

图片

图片

想要报……,注意啦!小编整理了一份全网*全、*官方的招生院校名单一起来看看吧~

图片

985招生院校

图片

图片

图片

图片

(不要忘记下载保存)211招生院校

图片

图片

(不要忘记下载保存)热门本科院校

图片

(不要忘记下载保存)总结:上海地区多所院校主要招工商管理、公共管理、会计等专业的非全日制研究生,以经济类专业为主,招生人数多,学制短(只有两年),非常推荐报考!从事12年在职教育行业助力3w+职场人圆梦??扫码添加老师微信18061739794(电话与微信同号)免费领取笔试备考资料、1V1择校指导

图片

往期推荐▍正式发布!2026年考研时间定了!▍全流程指导!手把手教你2026考研预报名▍报名前需知:近五年(2021-2025)各研招国家线趋势汇总#在职研究生#在职考研#2026年考研——END——

添加微信咨询
张老师 @无锡沃顿教育

考研资深规划师

微信号:177******89

立即咨询

    相关资讯

  • 东南大学2026非全日制研究生招生简章&招生目录

    01招生计划拟招收全日制攻读硕士学位研究生(包括学术学位和专业学位)和非全日制攻读硕士专业学位研究生共计6500名左右(最终以教育部正式下达的招生计划文件为准),其中拟招收校内外推荐免试生3000名左右(最终以信息公开暨管理服务系统信息为准)。东南大学硕士研究生所有专...

    2025/10/17 0:04:07
  • 合肥工业大学2026年非全日制硕士研究生招生简章

    合肥工业大学是教育部直属全国重点大学,同时也是教育部、工信部和安徽省政府共建,以及教育部与国防科工局共建的高校。学校1945年创建,1960年被中共中央定为全国重点大学;2005年进“211工程”,2009年入“985工程”优势学科创新平台,2017年跻身国家“双”建设...

    2025/10/17 0:04:07
  • 南京大学2026非全日制研究生招生简章&招生目录

    南京大学(NJU)简称“南大”,坐落在江苏,是教育部直属、中央直管的全国重点研究型大学,也是首批“211工程”“985工程”重点建设高校。2025年南大打算招非全日制硕士约1200人,实际名额会根据国家给的计划、各专业上线生源情况,还有建设需求调整。考试科目分两块:全国...

    2025/10/16 0:07:22
  • HR揭秘:管理学在职研最“值钱”的3个方向,筛选简历就看它

    HR偷偷说:管理学在职研里最“值”的3个方向,我们筛简历时眼睛都盯着这些专业MBA工商管理,就是培养工商企业、经济管理部门能扛事的高层管理者。说到就业,它堪称行业“万金油”——能去各类企业当总经理、部门总监,或者做市场营销、人力、财务的高级管理,也能去咨询公司当顾问,甚...

    2025/10/16 0:07:22
  • 只剩下3个月了,现在准备在职考研还来得及吗?

    好多在职党问我,最后3个月才开始啃英语来得及吗?实话讲,抓对重点比瞎忙有用——最后这仨月,就盯着单词和真题冲。词汇这块看基础来:基础还行的,大纲词得接着背;基础弱的,先把高频、中频词啃下来再说。10月得把考研词汇赶紧过完一遍,同时开始刷真题——每天2篇阅读,或者1篇完型...

    2025/10/16 0:07:22

“无锡沃顿教育”是无锡沃顿教育科技有限公司在教育宝平台开设的店铺,若该店铺内信息涉嫌虚假或违法,请点击这里向教育宝反馈,我们将及时进行处理。

机构评分

环境:4.0师资:4.0服务:4.0效果:4.0

公示信息

店铺名称:无锡沃顿教育

单位名称:无锡沃顿教育科技有限公司

账号名称:wudun(177******89)

所属城市:江苏无锡

入驻时长:8年

在线客服:在线聊

微信咨询

返回顶部