帮助学员全方位提升科研能力
艾思云课堂老师直接接听
微信扫码拨号
2025年10月20日 更新
写作发表不难,就找艾思科蓝近日,福建某高校发布了三起教师教学事故及处理结果的通报。其中:一名教师因发生“试卷出现1处有提示标准答案”教学事故,经审议认定给予三级教学事故处理,按规定扣减其当月绩效工资的20%,并予以全校通报。对试卷审核把关不严的专业带头人予以全校通报批...

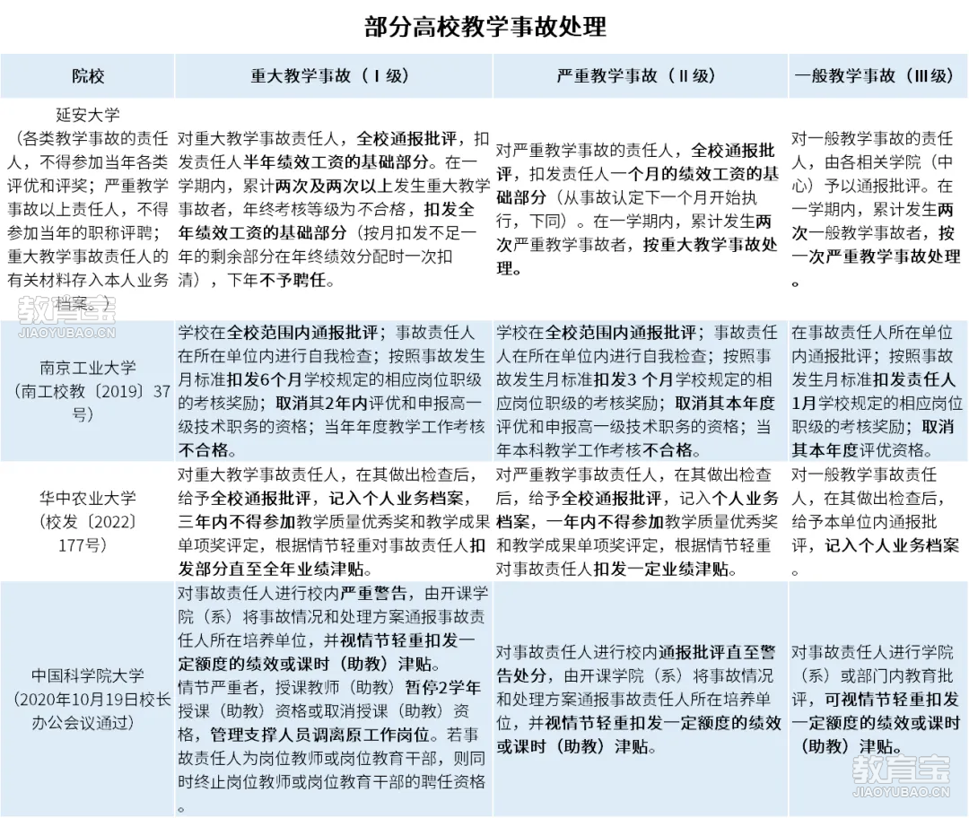
写作发表不难,就找艾思科蓝近日,福建某高校发布了三起教师教学事故及处理结果的通报。其中:一名教师因发生“试卷出现1处有提示标准答案”教学事故,经审议认定给予三级教学事故处理,按规定扣减其当月绩效工资的20%,并予以全校通报。对试卷审核把关不严的专业带头人予以全校通报批评。一名教师发生“教师未事先报备导致缺课”教学事故,经审议认定给予三级教学事故处理,按规定扣减当月绩效工资的20%,并予以全校通报。一外聘教师,发生“非客观因素造成缺课”教学事故,经审议认定给予二级教学事故处理,按规定扣减本门课程课酬的15%,并予以全校通报,解除聘任合同。教学事故的发生在高校中并不鲜见,但却能时刻让大学老师闻之色变。只因一旦被判定为教学事故,对教师的绩效、评优、职称评定、教学工作考核等都有极大的影响。多所大学通报教学事故处理情况纵观不少高校对教学事故的处理公示。河南某高校对2023-2024学年第二学期教学事故进行通报,提到在2023年河南省本科毕业设计(论文)抽检工作中,一名教师指导的一篇成人高等教育论文经专家评定结果为不合格,一名教师指导的一篇论文经专家评定结果为不合格,分别被认定为三级和二级教学事故。南京某大学通报,2023-2024学年第一学期处理监考迟到教学失误1起、试卷丢失教学失误1起。此外还处理了教师擅自离开教学岗位2起,其中严重教学事故1起,一般教学事故1起。天津某大学通报2023-2024-1学期本科教学事故,一教师上课迟到40分钟,按照二级教学事故处理,给予全校通报批评。此前我们曾提过,各高校教学事故根据情节和后果轻重,一般分为一般(Ⅲ级)、严重(Ⅱ级)、重大(Ⅰ级)三个等级,部分高校还会在这三个等级之前,设置更轻一级的教学过失/教学差错。也有高校将较轻微的情节称为教学差错/教学失误,较严重的称为一般教学事故和严重教学事故。

上下滚动查看更多总的来说,各个高校在规定、命名等方式上各有不同,但划分的等级差别并不大。其中,重大(Ⅰ级)教学事故已经属于十分严重的处罚。

上下滚动查看更多需要注意的是,教学事故的认定范围并不只针对专任教师,还针对兼职、外聘、教学管理人员和教学辅助人员等其他人员。有学校对教学事故的定义为由于任课(专兼职、外聘)教师、教学管理人员和教学辅助人员违反或不执行教学规章制度,不履行或未能有效履行工作职责,而对教学秩序、教学工作和教学质量等产生不良影响和后果的行为或事件。凡教学规章制度中要求执行而未执行的,或教学规章制度中禁为而做了的,均属教学事故。文首提到的发生二级事故并解除聘用合同的正是一名外聘教师。其他高校针对外聘教师发生相关教学事故也有作出相应处理。如广东某高校明确,外聘教师发生Ⅱ级或Ⅰ级事故,不再聘任担任教学任务。陕西某高校部门专门针对外聘教师发布了教学事故认定和处理办法,将外聘教师教学事故等级分为一般、严重、重大事故。一般事故被通报批评,严重事故扣除课酬10%并通报批评,重大事故直接予以解聘。同时,两次一般教学事故计一次严重教学事故,两次严重教学事故计一次重大教学事故。此外,教学事故的认定各学校也有一定的规范流程。从武汉传媒学院近期发布的教学事故认定流程图,我们或许也能窥见一二。

上下滚动查看更多,图源:武汉传媒学院网站教学事故,目的不是处罚近些年,部分高校教师因被判定教学事故在网上引起了热议,有人认为简单的迟到就被认定重大教学事故是否处理过重。但高校严格执行教学事故制度,并不是以处罚为目的。该举措的真正目的是限制教职员工可能出现的不规范行为,有效预防和避免各类教学事故的发生,从而维护学校的正常教学秩序,保证教学工作有效运行,提升教学质量。也因此,部分高校除了颁布相关教学事故的认定和处理办法等,还会通过一些措施让教师尽可能的避免教学事故。如举办预防教学事故的相关讲座,通过各种留言信息提醒教师准时上课等。即使遇到已经不可避免的事情,高校也会有快速处理的方案。如由于堵车、交通事故、突发生病导致上课迟到现象发生,武汉东湖学院要求老师首先跟教学秘书或教学副院长取得联系,对情况进行说明;教学秘书迅速联系相关班级辅导员和教学副院长或其他院领导,辅导员迅速通知相关班级班干部,进行情况说明,稳定学生情绪;教学副院长或其他院领导和辅导员迅速赶到上课教室,控制课堂纪律,耐心等待任课老师到来;万一无法继续上课,由教学秘书迅速办理调停课手续,并做好补课准备。教学事故的处理,是高校教学管理的重要内容之一。可以说高校对教学事故的管理是高校对教职工在教学过程中的基本行为要求。但教学事故的认定和处理也与教职工的切身利益相关,在制度制定方面,高校也需要根据现实情况不断规范和完善,让其更为合理。

学术会议参会投稿加速包

为了帮助科研萌新们能够更高效的完成学术会议参会投稿的准备工作,小编整理了一份学术会议参会投稿加速包~包含【200元学术会议投稿优惠券】、【56份学术交流汇报PPT模板】、【200+学术会议海报Poster模板】,扫描下方二维码添加会议老师直接领取!??????


200元参会投稿优惠券

200+套学术会议海报Poster模板(仅展示部分)


50+套学学术交流汇报PPT模板(仅展示部分)

↑↑↑扫描上方二维码添加会议老师领取【学术会议投稿加速包】热门学术会议能源环境、水利土建、人文社科机电工程、生物医学、计算机等多领域持续征稿扫描下方海报二维码了解最新会议信息、投稿优惠??????

往期推荐01武汉大学教授回应争议!02感受一下雷军20岁(大三)写的学术论文!03郑强,去这所大学了!监制:奔月吧编辑:摇光星校对:参宿四版权声明:文章来源麦可思研究整理自各高校网站、麦可思研究等等,分享只为学术交流,如涉及侵权问题请联系我们,我们将及时修改或删除。

点个在看你*好看

专业解答各类课程问题,精准匹配名校导师
微信号:136******74
相关资讯
写作发表不难,就找艾思科蓝尊敬的投稿作者:????您好!2024年计算机与信息安全国际会议 (WCCIS 2024)https://link.springer.com/book/9783031969430第二届信息化教育与计算机技术国际学术会议(IECA 2025-C...
2025/10/21 0:02:24写作发表不难,就找艾思科蓝一、研究方向热驱动海水淡化技术:闪蒸海水淡化、膜蒸馏、加湿除湿海水淡化、太阳能界面蒸发;电解水制氢-余热回收-低温海水淡化集成系统。以上课题相关的传热传质机理和热力学理论。二、招聘要求硕士/直博要求:热能与动力工程或环境工程等相关背景的202...
2025/10/21 0:02:24写作发表不难,就找艾思科蓝以下会议皆已通过国际知名出版社出版审核,EI检索稳定会议索引目录一、计算机应用类 【1-9】二、电气电力能源类 【10-11】三、社科/经管/教育类 【16-18】四、光学类 【14-15】五、医工交叉类【16】↑↑↑了解更多详细会议信息、投...
2025/10/21 0:02:24近日,经中国电子信息行业联合会的严格评估,广州科奥信息技术股份有限公司(以下简称“科奥股份”)荣获数据管理能力成熟度稳健级证书。图源:中国电子信息行业联合会《数据管理能力成熟度评估模型》(以下简称“DCMM”)是我国在数据管理领域正式发布的国家标准,旨在帮助企业利用先...
2025/10/21 0:02:24写作发表不难,就找艾思科蓝近日,Scopus 官网更新了 2025 年7 月期刊目录。在本次“Discontinued Titles”名单中,中科院一区TOP医学期刊《Theranostics》(影响因子 13.3)也在其中。这意味着,该刊自被 Scopus 剔除后,...
2025/10/21 0:02:24“北京艾思云课堂”是广西艾思信息科技有限公司在教育宝平台开设的店铺,若该店铺内信息涉嫌虚假或违法,请点击这里向教育宝反馈,我们将及时进行处理。
中文核心期刊(CSSCI/北核)论文辅导
本科/硕士/博士/留学毕业论文辅导
国际会议(EI/CPCI/Scopus)
中英文普刊论文辅导
学术论文修改服务