博沃思未来老师直接接听

400-029-09** 400-029-0997 转 21767
查看完整号码
扫码拨号
微信扫码拨号

“我不是不听话”:你不知道的儿童多动症(一)

作者:博沃思未来 来源:博沃思未来 2022年11月09日 更新

关键词:多动症丨ADHD 本期专题里,我们期望能够通过科学的...

关键词:多动症丨ADHD 本期专题里,我们期望能够通过科学的方式,为读者建立关于注意缺陷多动障碍(即多动症)的全面认知。 以期父母在面对多动症儿童时,能够通过科学、系统的方式来引导孩子健康成长。 /01/ 什么是儿童多动症(ADHD)? ADHD( Attention Deficit Hyperactivity Disorder )即注意力缺陷多动障碍,简称多动症,是一种在儿童期常见的行为障碍 。 多动症在1902年由Geor g eStill提出,世界卫生组织(WHO)在<国际疾病分类>第10版(icd-10)中,将该类综合征命名为儿童多动综合征。 ADHD 会极大程度的影响患者的工作和生 活, 其症状通常包括 注意力涣散或集中困难,活动量过多,自制力弱 ,部分患者同时伴随着 认知障碍及学习困难 ,轻则影响学习,重则影响智力发育。 而且ADHD患病率高,半数以上患儿共病多种精神障碍, 是一种影响终身的慢性疾病。 早在2000年,美国儿科学会(AAP)就发表了 《ADHD儿童的诊断和评估临床实践指南》 。 随后在2001年又推出 《学龄期ADHD儿童的治疗指南》 ,2011年又做了修订, 《儿童青少年注意缺陷/多动障碍的诊断、评估和治疗临床指南》 在Pediatrics杂志上全新推出。 /02/ 世界和中国ADHD患儿数据情况。 2015年,通过对世界175项研究的荟萃分析(META分析)发现: 全世界约 7.2% 的18岁及以下人口患有ADHD,这意味着全世界约有 1.29亿 ADHD儿童。 Meta回归分析建立的全球流行病学数据显示: ADHD患病率多在 4.6%—12.2% 之间,其中儿童和青少年的患病率约为 5.29%—7.1% 。
(图自Children And Adolescents) 根据2016美国国家儿童健康调查(NSCH)的数据来看,仅在美国就约有 610万 的儿童曾被诊断出患有ADHD。 该调查结果显示,ADHD患儿中, 2-5岁(38.8万) 占该年龄组儿童的2.4%; 6-11岁(240万) 占该年龄段人口总数9.6%; 12-17岁(330万) 占该年龄段人口总数13.6%。
(图自NSCH2016调查报告)
(图自NSCH2016调查报告) 同时调查发现, ADHD 发病率男性(12.9%) 高于女性(4.9%) ,这也就意味着男性比女性更容易患上ADHD 。 在我国, 儿童精神医学专家——郑毅教授 于2021年牵头第*个有关中国少年儿童精神疾病患病率的调查,并将调查报告结果发表在《儿童心理学与精神病学》杂志上。 该份报告显示, ADHD在我国的患病率约为6.4%,患儿数量超过2300万, 但就诊率仅为10% 。 “如何提高就诊率”“如何早发现早治疗”成了ADHD患者家长迫在眉睫的事情。
(图自华商报2021.12.12 A04) /03/ 目前我国ADHD患儿家长的困境。 多动症的病因、表现及诊断非常复杂,所以在治疗时需要考虑综合治疗。 目前ADHD的治疗方法有心理行为治疗、家庭治疗,脑电生物反馈治疗、药物治疗等。 但研究认为, 心理行为干预治疗、家庭干预治疗或脑电生物反馈治疗是*好的策略 。 就目前而言,基于世界对于ADHD的研究结果及我国情况来看,我国ADHD患儿家长,在治疗过程中多会遇到以下困境。 ①多动症药物存在副作用 目前,国内多动症的一线药物有两种,哌甲酯缓释片(专注达),托莫西汀(择思达是原研药,还有国产药),二线药物有可乐定贴剂、安非他酮及其他中成药。
(图自百度文库—药尊者学术库,内容译自2011 ACCF/AHA Guideline for the Diagnosis and Treatment of Hypertrophic Cardiomyopathy ) 对于儿童来说, 多动症药物或多或少存在一些副作用 ,影响孩子的身体健康。 例如,从研究调查和临床观察来看,*常见的不良反应是影响食欲(超50%的使用者会出现),严重者可能会伴有腹痛。 有些药物可能引起入睡困难、睡眠时间缩短、睡眠质量下降等诸多问题,严重影响多动症儿童的身心健康。
(图自百度文库—药尊者学术库,内容译自2011 ACCF/AHA Guideline for the Diagnosis and Treatment of Hypertrophic Cardiomyopathy ) ②多动症患者依从性较低 目前患者药物治疗的依从性(患者按照医生的规定进行治疗)尚不理想。 据报道,国外ADHD儿童服药依从比例为35%~80%; 国内复旦大学朱大倩等研究发现一半ADHD儿童的用药时间不足6个月, 依从性好的患者仅占用药人群的33.7%。 另一方面, 心理疗法对注意力缺陷和多动症是有益的 ,但在诊室之外,多动症儿童对心理疗法的依从性较低。 例如:一些临床医生通常会给儿童布置一些家庭作业,但是因为形式过于无趣,很多儿童经常难以长期坚持下来。 因此, 多动症儿童在选择心理疗法用以辅助治疗时,一定要选择有资历且治疗过程中确保治疗方式轻松有趣的机构或心理方面的专业导师 。
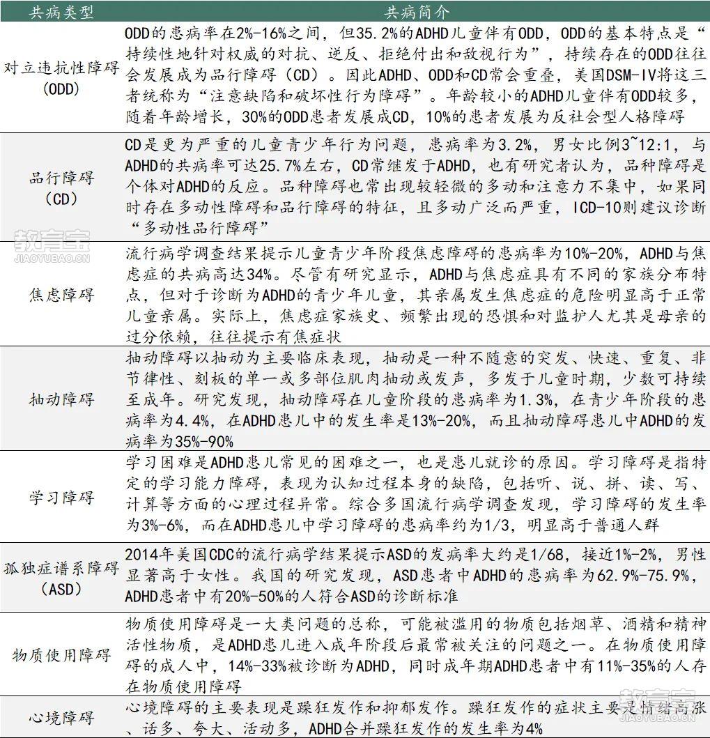
(图自百度文库—药尊者学术库,内容译自2011 ACCF/AHA Guideline for the Diagnosis and Treatment of Hypertrophic Cardiomyopathy ) ③多动症治疗服务供给不足 目前,有关多动症的临床医生稀缺,因此,当儿童在进行专科医生的诊治时,他们所得到的治疗服务是不足的。 儿童多动症患病人数众多,全球儿童发病率约为7.2%,60%-80%可持续至青少年期,50.9%持续为成人ADHD,并且约65%的患儿存在一种或多种共患病。 研究发现,ADHD患儿的共病比例高、种类多,有文献报告 ADHD患儿共患率高 。 在儿童青少年阶段常见的共患疾病依次为破坏性行为障碍、学习障碍、抽动障碍、情绪问题或心境障碍等;在成人阶段,常见的共患疾病包括反社会型人格障碍、物质使用障碍、情感障碍等。
(图 自探针资本ADHD行业研究报告) ④家长对ADHD无法建立正确且有效的认知 相较于其他疾病病症, ADHD的病症表现常会被家长误认为孩子“合理”。 比如听 课注意力不集中会被误认为孩子不想学习; 多动会被误认为是男孩子的“天性”; 冲动、反抗、易怒等情绪表现可能会被误认为青春期的所带来的正常表现…… 但实际上, 这些被误解的“行为”很有可能是ADHD病症的前期表现 。 另一方面,出于对 疾病的抗拒以及病耻感 ,部分家长哪怕意识到孩子有可能是多动症,也会羞于向他人寻求帮助。
(图自钱江晚报) ⑤教育无门 相较于普通儿童,家长需要花费更多的时间与精力在ADHD儿童上。 但受限于没有接触过科学、成体系的教育方式,导致大部分家长在教导ADHD儿童这件事上束手无策 。 另外,在学校里ADHD儿童常常成为班级里的“捣蛋分子”,严重的甚至影响到老师的教学和其他同学的正常学习活动。 而大部分学校尚不具备单独为ADHD儿童开课的条件,这让学校面对ADHD儿童时颇为头疼。 有些家长想把ADHD儿童送往特殊教育学习,但特殊学校里几乎都是智力障碍或者身有残疾的孩子。 而多动症只是一种慢性疾病,并没有肢体和智力上的明显缺陷,目前特校还没有接收多动症儿童的条件。 因此普通学校管不了、特殊学校收不了,家庭教育成为多动症儿童教育的关键一环 。 /04/ 国际上&我国关于ADHD最新的前沿研究理论和应用。 通过参阅 《世界ADHD联盟国际共识声明:关于ADHD的208个基于证据的结论》 , 我们发现人们越来越重视ADHD的研究及治疗。
(图片来源:首都医科大学) 截 至 目前,国内外的专家、一线医生从脑神经科学、心理学、行为训练等方面,已经有了大量的前沿的干预治疗研究及结果。 研究结果一: 根据多动症多模式治疗研究(MTA)2021年8月13日发表在《美国精神病学杂志》(American Journal of Psychiatry)上的一项研究表明: ADHD儿童中只有1/10会在成长过程中摆脱症状 。 而对于那些持续患有ADHD的人来说,ADHD的症状会随着时间的推移而逐渐减弱。 研究结果二: 在Meta分析的研究报道中发现: 加强关系的疗法 (Relationship-strengtheningtherapies),如父母训练和社会技能训练等, 可 以有效地治疗儿童ADHD的情绪症状 , 认知行为疗法(CBT)可以缓解成年ADHD的常见情绪症状 。 针对儿童与其他人之间关系的治疗(如养育方式培训和社会技能培训等)被证明能有效缓解儿童的情绪症状,特别是那些与抑郁和情绪失调有关的症状。
(图自葡萄儿童心理 ) 研究结果三: 根据一项新的综述和Meta分析, 中度活跃的身体活动(MVPA)对儿童ADHD症状有一个小但显著的影响 ,特别是当与药物结合使用时。 这个分析揭示了MVPA对核心ADHD症状的显著和积极的影响。 次要结果表明,MVPA可以帮助改善社交功能。以小组和专业培训人员的方式提供的MVPA取得了*好的结果。 因此 积极参与体育运动也可以适 当改善干预后儿童的抑郁症状 。 研究结果四: 认知测试可以帮助识别选择性注意力、工作记忆力、时间知觉、注意维持以及冲动行为,通过对认知力的训练和心理治疗手段的干预,可以更好 地 提高患者情绪自我调节能力。 研究结果五: 根据一项对中国儿童的研究表明, 过多的屏幕时间对ADHD青少年有负面影响 。 ADHD中不健康使用数字媒体的儿童,会有更严重的ADHD症状、情绪问题、缺乏动力和不健康的家庭互动模式。
(图自Marjan Grabowski) 研究结果六: 动脉网对来自首都医科大学附属北京安定医院、南京脑科医院、北京大学第六医院、四川大学华西第二医院、北京回龙观医院(北京大学回龙观临床医学院)等五大医院的专家进行了访谈后得知: 多年来临床上一直采取药物治疗和非药物治疗,而 心理干预疗法、数字疗法研发优势更明显,能让诊疗更精准客观,普及后将有助于提升疾病诊疗率 。 针对ADHD的治疗,无论是药物治疗、非药物干预,还是数字疗法,这个市场都是及其巨大的,是青少年心理健康新蓝海。据探针资本回到五年后,我国ADHD治疗市场规模将达到53亿元。 /05/ 写在最后。 为帮助更多的父母和教师了解注意缺陷多动障碍, 博沃思未来症状类课题组专家顾问 苏林雁教授, 在她的 《多动症儿童的科学教养:写给多动症儿童的父母 》 一书中 用较大篇幅介绍了行为矫治的步骤: 如何管理患儿的不良行为问题?如何帮助患儿解决叛逆心理?如何向孩子说“不”?如何帮助患儿提高学习*,提高自我控制力,改善伙伴和同学关系等系列问题。
同时,家 长 与老师紧密联系、互相配合,也是帮助儿童改善学校行为和提高学习*的关键。 从根源入手,辅以专业的心理干预,才能真正让孩子恢复正常生活 。
参考文献: ④The American Journal of Psychiatry ⑤The Journal of Attention Disorders ⑥The Journal of Attention Disorders ⑦Psychological Bulletin ⑧Global Health ⑨The Journal of Attention Disorders ⑩动脉网,五大临床专家详解ADHD数字疗法的创新与应用
PowersInside 在这里,我们探讨和你、和我都有关的日常心理危机,共同探索「心理」的隐秘角落。

“深圳博沃思未来”是深圳市博沃思文化传播有限公司在教育宝平台开设的店铺,若该店铺内信息涉嫌虚假或违法,请点击这里向教育宝反馈,我们将及时进行处理。

机构评分

环境:4.0师资:4.0服务:4.0效果:4.0

公示信息

店铺名称:深圳博沃思未来

单位名称:深圳市博沃思文化传播有限公司

账号名称:szbws(199******75)

所属城市:广东深圳

入驻时长:14年

在线客服:在线聊

微信咨询

返回顶部